您的位置 首页 新闻

宇树科技完成更名,王兴兴职务变更!

  10月23日天眼查App显示,宇树科技完成更名,去掉企业名中的“杭州”,同时王兴兴由董事变更为董事长。该公司成立于2016年,注册资本约3.64亿元,由王兴兴等多方持股。王兴兴曾表示公司年度营收超10亿元,且连续盈利,规模达千人。中国证监会官网此前显示,宇树科技已开启上市辅导,王兴兴为控股股东和实控人。

  10月23日天眼查App显示,宇树科技完成更名,去掉企业名中的“杭州”,同时王兴兴由董事变更为董事长。该公司成立于2016年,注册资本约3.64亿元,由王兴兴等多方持股。王兴兴曾表示公司年度营收超10亿元,且连续盈利,规模达千人。中国证监会官网此前显示,宇树科技已开启上市辅导,王兴兴为控股股东和实控人。

  每经编辑|张锦河    

  10月23日,据天眼查App显示,宇树科技完成更名。“杭州宇树科技股份有限公司”企业名称变更为“宇树科技股份有限公司”。同时,王兴兴由执行公司事务的董事变更为董事长。

宇树科技完成更名,王兴兴职务变更!
宇树科技完成更名,王兴兴职务变更!

  宇树科技成立于2016年8月,法定代表人为王兴兴,注册资本约3.64亿元人民币,经营范围包括智能机器人的研发、智能机器人销售、工业机器人制造等。

  股东信息显示,宇树科技由王兴兴、汉海信息技术(上海)有限公司、宁波红杉科盛股权投资合伙企业(有限合伙)等共同持股。

  今年6月,王兴兴在夏季达沃斯论坛上表示,宇树科技年度营收已超10亿元,并且是业内少数实现连续盈利的机器人企业,公司规模达到约1000人。

  在今年8月举办的2025世界机器人大会上,王兴兴提到,2025年上半年,整个人形机器人行业非常火爆,加上政策的支持,行业整机厂商及零部件厂商,每家企业平均有50%~100%的增长,这意味着需求端拉动了整个行业的发展。

宇树科技完成更名,王兴兴职务变更!图片来源:央视网视频截图(资料图)

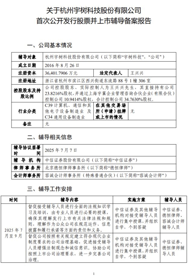
  中国证监会官网此前显示,宇树科技已开启上市辅导,由中信证券担任辅导机构。辅导备案报告显示,宇树科技控股股东、实际控制人为王兴兴,王兴兴直接持有公司23.8216%股权,并通过上海宇翼企业管理咨询合伙企业(有限合伙)控制公司10.9414%股权,合计控制公司34.7630%股权。

宇树科技完成更名,王兴兴职务变更!

  每日经济新闻综合公开信

责任编辑:刘德宾

本文来自网络,不代表天牛新闻网立场,转载请注明出处:http://www.nqyey.cn/33012.html

作者: wczz1314

为您推荐

发表回复

您的邮箱地址不会被公开。 必填项已用 * 标注

联系我们

联系我们

13000001211

在线咨询: QQ交谈

邮箱: email@wangzhan.com

关注微信
微信扫一扫关注我们

微信扫一扫关注我们

关注微博
返回顶部