您的位置 首页 财经

“分手费”9.24亿元!A股公司董事长被抓后宣布离婚,辞去所有职务!“80”后前妻紧急接班,成新实控人

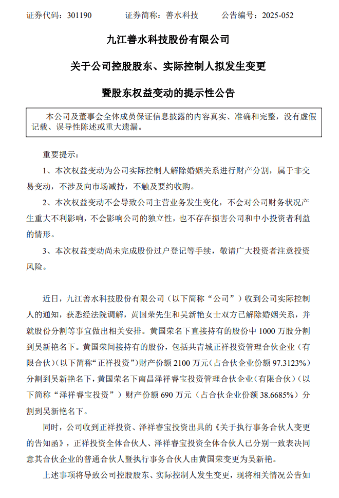
11月7日晚间,善水科技(SZ301190,股价24.38元,市值52.33亿元)发布公告称,公司收到实际控制人的通知,获悉经法院调解,黄国荣和吴新艳双方已解除婚姻关系,并就股份分割等事宜做出相关安排。

11月7日晚间,善水科技(SZ301190,股价24.38元,市值52.33亿元)发布公告称,公司收到实际控制人的通知,获悉经法院调解,黄国荣和吴新艳双方已解除婚姻关系,并就股份分割等事宜做出相关安排。

值得注意的是,就在半个多月前的10月20日,善水科技发布公告称,公司于2025年10月19日收到公司实际控制人、董事长兼总经理黄国荣家属的通知,黄国荣因个人原因被采取刑事强制措施

目前,尚不知道黄国荣此次离婚和被采取刑事强制措施是否有关联。

“分手费”9.24亿元

具体来看,此次股份分割,黄国荣名下直接持有的股份中1000万股分割到吴新艳名下。黄国荣间接持有的股份,包括正祥投资财产份额2100万元(占合伙企业份额97.3123%)分割到吴新艳名下,黄国荣名下泽祥睿宝投资财产份额690万元(占合伙企业份额38.6685%)也划归吴新艳名下。

“分手费”9.24亿元!A股公司董事长被抓后宣布离婚,辞去所有职务!“80”后前妻紧急接班,成新实控人

本次权益变动后,双方持股比例随之变化。其中,黄国荣直接持有公司3000万股股票(占总股本的13.9771%),合计直接及间接持有善水科技3022.2万股公司股票(占总股本的14.0806%);吴新艳直接持有公司3500万股股票(占总股本的16.3066%),直接及间接持有公司6856.8万股公司股票(占总股本的31.9461%)。

同时,吴新艳成为公司的实际控制人、控股股东,并且,正祥投资、泽祥睿宝投资、家安睿投资为实际控制人的一致行动人,她合计拥有善水科技39.2114%的表决权

而在此次股权分割前,吴新艳合计直接及间接持有公司3066.8万股股票(占总股本的14.2883%),也就是说,分割后吴新艳拟合计收到3790万股公司股票。11月7日,善水科技以24.38元/股收盘。按此计算,女方将获得的股权市值约9.24亿元

“80后”前妻成新董事长、总经理

展开全文

值得注意的是,这场“婚变”不仅改变了善水科技的股权结构,还引发了公司高层的重大调整。

7日晚间,善水科技还一同发布了董事长辞任暨选举董事长、调整董事会专门委员会委员及聘任总经理的公告。其中显示,董事会收到公司董事长黄国荣提交的书面辞职报告,黄国荣由于个人原因辞去公司第三届董事会董事、董事长和董事会战略委员会主任委员及总经理的职务。黄国荣原定任期为自2022年12月6日起至2025年12月5日止。

“分手费”9.24亿元!A股公司董事长被抓后宣布离婚,辞去所有职务!“80”后前妻紧急接班,成新实控人

针对黄国荣辞职的影响,善水科技表示,根据公司法及《公司章程》的有关规定,黄国荣的辞职不会导致公司董事会成员低于法定最低人数,不会对公司董事会运作和公司正常经营产生重大影响,其辞职报告自送达董事会时生效。黄国荣辞任前述职务后,将不再担任公司及控股子公司任何职务。

随着黄国荣的卸任,公司治理进入新阶段。11月7日,善水科技董事会选举董事吴新艳担任公司第三届董事会董事长,任期自本次董事会审议通过之日起至第三届董事会任期届满之日止。同时,经董事会提名委员会资格审查,董事会同意聘任吴新艳为公司总经理

资料显示,吴新艳出生于1982年,大专学历。2012年至2016年任九江善水科技有限公司监事、采购部副经理;2016年12月至今任善水科技董事;2017年至今任善水科技综合中心负责人,负责公司新客户拓展及运营、供应链管理、人事行政、工会后勤部等业务。

据悉,善水科技的主营业务为染料中间体、农药和医药中间体的研发、生产和销售。业绩方面,2025年前三季度,公司实现营收4.99亿元,同比增长33.78%;实现归属于上市公司股东的净利润为8419.71万元,同比增长25.13%。

今年内,善水科技股价已涨超55%。

“分手费”9.24亿元!A股公司董事长被抓后宣布离婚,辞去所有职务!“80”后前妻紧急接班,成新实控人

从“夫妻档”到“女掌门”,此次善水科技实控人拟变更与管理层调整后,能否为企业带来新的发展动力还有待进一步观察。

(声明:文章内容和数据仅供参考,不构成投资建议。投资者据此操作,风险自担。)

记者|王晶

编辑|段炼 张益铭 易启江

校对|黄博文

封面图片:视觉中国(图文无关)

|每日经济新闻 nbdews 原创文章|

本文来自网络,不代表天牛新闻网立场,转载请注明出处:http://www.nqyey.cn/37969.html

作者: wczz1314

为您推荐

发表回复

您的邮箱地址不会被公开。 必填项已用 * 标注

联系我们

联系我们

13000001211

在线咨询: QQ交谈

邮箱: email@wangzhan.com

关注微信
微信扫一扫关注我们

微信扫一扫关注我们

关注微博
返回顶部